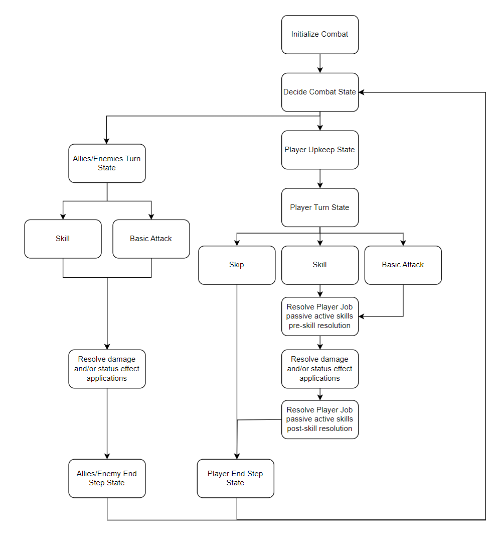
Turn Based Combat

This is the main combat loop to allow for resolution of skills and attacks in a turn based manner. We used a finite state machine structure to allow actors(player, allies, and enemies) to go from state to state.

Turn-Based Combat